导语
“黎珐”案是我国增强打击恶意抢注过程中产生的最新典型案例,法院在本案中认定商标恶意抢注行为构成不正当竞争,一方面确定侵权人需偿付权利人在确权程序的合理支出,另一方面进一步发布禁令以禁止侵权人继续持有和申请近似商标,从而提高效率,破解权利人维权成本高的困局。
案情简介
原告株式会社MTG于1996年在日本成立,主营美容仪等产品。2012年该公司进入中国市场,生产销售ReFa(黎珐)品牌的美容仪、按摩器、吹风机等商品。

被告一至五等主体均由相同自然人交叉持股、担任高管,在人员上高度混同,具有密切关联关系。各被告在针对原告的商标侵权及不正当竞争行为中进行分工,互相配合,形成完整的商标侵权及不正当竞争链条。其中:①被告一浙江朴素电器有限公司负责生产侵权吹风机、洁面仪产品;②被告二宁波市致知电器有限公司则负责销售侵权吹风机、洁面仪产品;③被告三至五宁波奇才控股有限公司、宁波全度网络科技有限公司、宁波吉登电子科技有限公司则负责在多个类别上大量抢注“ReFa/黎珐”商标,为其他被告提供权利基础。
在针对各被告提起民事诉讼之前,原告针对被告三至五的商标提起了大量异议/无效程序,国家知识产权局均认定被告三至五的商标注册行为违反了诚实信用原则,扰乱了商标注册秩序,从而决定或裁定被告三至五的“ReFa/黎珐”商标不予注册或无效宣告。在此基础上,各被告仍在继续实施商标侵权及商标抢注行为。
2022年底,原告株式会社MTG公司委托万慧达律所针对被告一至五提起商标侵权及不正当竞争之诉。一方面,原告请求判令被告一、二停止商标侵权,被告三至五停止商标抢注不正当竞争行为。另一方面,原告请求五被告连带赔偿原告三个部分的经济损失,包括:①商标侵权+②异议、无效等行政阶段维权支出费用+③本案合理支出。其中行政阶段维权支出涉及到29件异议/无效案件、7个类别“ReFa”、“黎珐”商标驳回复审、行政诉讼、补充注册支出的费用。
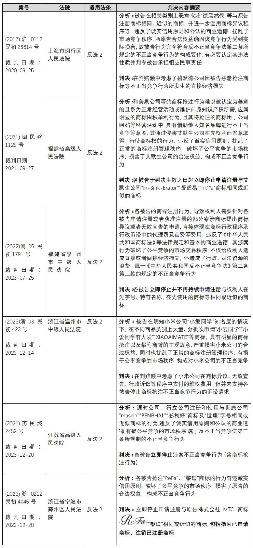
2023年12月28日,宁波市鄞州区人民法院作出一审判决【(2023)浙0212民初4045号】,认为被告一至五构成共同侵权。其中被告一、二的行为构成商标侵权,被告三至五的行为具有囤积商标,借助原告品牌商誉不正当竞争意图,该行为有违诚实信用原则,破坏竞争秩序,损害原告利益,构成不正当竞争。因此,一审法院判令被告一、二立即停止商标侵权,被告三至五立即停止申请与原告株式会社MTG商标“ReFa”“黎珐”相同或近似的商标,包括撤回已申请商标、注销已注册商标,并判令被告一至五共同赔偿经济损失及合理支出65万元人民币。
判决作出后,双方均未提起上诉,该判决已经生效。截至目前,所有赔偿金全部执行到位(此前有财产保全),各被告也已经办理其余近似商标的注销及撤回。
短评
一、 商标抢注行为通过《反不正当竞争法》规制的法律分析
(一)商标抢注寻求《反不正当竞争法》救济的必要性
商标抢注人抢注商标模式一般有三种:模式一、抢注商标后投入实际使用,这也是最常规的一种情况,该种情形下,权利人往往可以在清理抢注的商标后提起商标侵权之诉,抢注人的抢注行为通常会在商标侵权行为中作为恶意情形一并予以考虑,影响判赔金额。模式二、抢注商标后倒打一耙,反告权利人侵权。比如“歌力思”案件、“古北水镇”案[1],都是这种情形。北京知识产权法院在“古北水镇”案件中,认定这种恶意注册并滥用商标权的行为违反了反法第二条,构成不正当竞争。模式三、仅有抢注商标的行为,并未投入实际使用,也未去起诉权利人。这种情形看似没有造成直接损害,但实质抢占了权利人的资源,导致真正的权利人注册商标困难,且实际上抢注人存在潜在售卖获益的可能。因此,无论是上述哪种模式,实质上都侵害了权利人的合法权益,对权利人造成了负面影响。
此前,国知局颁布的《商标法》(草案)第83条中涵盖了【恶意抢注的民事赔偿】一条,即:恶意申请商标注册给他人造成损失的,该他人可以向人民法院起诉,请求赔偿损失。赔偿数额应当至少包括该他人为制止恶意申请商标注册行为所支付的合理开支。
但在现行商标法体系下,权利人仅能依据法条,对抢注商标采取异议、无效等移除措施,国知局也仅能针对前述商标不予核准注册/无效宣告,并不能额外要求抢注人承担其他法律责任。换言之,侵权人实施抢注行为的法律后果仅仅是商标不予注册或被宣告无效,而无需承担赔偿损失等责任。权利人为打击抢注商标所指出的成本、所遭受的损失,均不能直接在商标法下获得救济,单纯抢注和恶意维权的抢注均实质地损害了权利人作为经营者的合法权益。在这种情况下,确有寻求《反不正当竞争法》救济的需要。
(二)《反不正当竞争法》规制商标抢注的适用条款及构成要件
反法属于行为规制法,其规制的行为和维护的权益较为多元,根据反法第一条,只要是侵害经营者或者消费者合法权益的行为,都有可能构成不正当竞争行为。
对于恶意抢注商标的行为,反法并没有进行明确规定。从法律条款及法院司法案例来看,反法第二条的原则性条款可以作为主要依据。反法第二条规定:经营者在生产经营活动中,应当遵循自愿、平等、公平、诚信的原则,遵守法律和商业道德。本法所称的不正当竞争行为,是指经营者在生产经营活动中,违反本法规定,扰乱市场竞争秩序,损害其他经营者或者消费者的合法权益的行为。
反法第二条作为原则性条款,在适用时有较为严格的标准。在判断抢注行为是否构成不正当竞争时,通常需要根据侵权责任中过错责任的四要件进行认定,即主观过错、违法行为、损害结果和因果关系。同时也需要考虑双方是否有竞争关系等。本案中,宁波市鄞州区人民法院也是从以上各个要素进行评析,并最终认定各被告抢注行为构成不正当竞争。
竞争关系方面:原告及ReFa品牌在美容家电行业已具有一定知名度,各被告经营范围包括家电电器制造、家电电器零配件销售、美容仪器批发等,原告和各被告之间具有竞争关系。
主观过错方面及违法行为方面:法院认为各被告自2014年8月起申请注册“REFA”、“黎珐”商标,并于2017年开始大量申请注册前述商标,截止2020年8月,已累计在15个商品/服务类别上申请注册前述商标共计52个。在原告的“”、“黎珐”等商标在中国家用美容仪器行业具备一定影响力的情况下,各被告大量申请注册与原告商标高度一致的商标,且未对商标注册意图和设计来源作出合理解释,具有摹仿抄袭原告商标的故意。从三被告申请商标的类别和数量来看,也明显超出其正常商业经营需求,可见三被告具有囤积商标、借助原告品牌商誉进行不正当竞争的意图。
损害结果及因果关系方面:被告的上述行为导致原告为正常经营所需申请注册的“ReFa”“黎珐”商标因与被告在先注册商标冲突而被驳回,原告不得不通过对被告注册商标提起商标异议、商标无效宣告请求,对自身申请注册商标提起复审、行政诉讼等方式维护其合法权益,支出大量代理费,客观上给原告造成了经济损失,该行为有违诚实信用原则,破坏了公平竞争的市场秩序,损害了原告的合法权益,构成不正当竞争行为。
(三)以反法规制商标抢注行为的案例梳理
截至2023年年底,已有不少法院在民事案件中认定商标抢注行为构成不正当竞争,笔者部分梳理如下:

二、更进一步—破解商标抢注给权利人带来的维权困局
(一)行为禁令:ReFa案的典型意义
在以往的维权工作中,痛点在于简单抄袭模仿行为在减少,但武装了“商标注册”的复杂侵权在增加。启动维权行为需要前置解决商标权属纠纷,针对抢注商标提起异议、无效。由于中国商标注册的成本比较低,侵权人往往会连续、大量地提交注册申请。而权利方清理这些商标,启动异议、无效等程序的成本远高于商标申请成本,且这些成本难以得到偿付,形成了一个不对等的消耗战。
事实上,在日益加大打击恶意抢注执法环境中,不少既往民事判决已经支持将原告确权成本作为合理支出,判令由被告承担。但针对被告持有的或者申请中的抢注商标很少直接介入审查,通常要求原告另行启动确权行政程序予以解决。包括本文一(三)部分所提到的案例中,即便认定了商标抢注行为构成不正当竞争,但部分法院也并未支持权利人关于要求抢注人停止商标抢注的相关诉讼请求,抑或是仅判决被告立即停止申请商标抢注行为,对于抢注人已申请/注册的商标则未一揽子解决。
这种情况下,权利人就要进入一个新的维权循环:确权——民事诉讼——赔偿。即便权利人取得了一个成功的民事判决,仍有可能还需要再付出心力去清理大量抢注商标。反观侵权人,其持有和继续抢注商标的成本非常低,形式有效的抢注商标仍然可以抵抗原告行权。不对等的消耗战仍在继续,同时将极大的浪费司法资源、行政资源,损害原告以及消费者的合法利益。
在本案中,宁波市鄞州区人民法院直接判令被告撤回已申请、注销已注册的近似商标。这种偿付确权程序的合理支出以外,在商标主管机关已经有众多生效裁定的情况下,通过发布禁令的形式禁止侵权人继续持有和申请近似商标注册,有利于提高效率、破解前述困局。如前所述,在我方及法院跟进下,被告也已经向国知局申请注销了其他恶意抢注商标。
不过,值得思考的是,这种行为禁令毕竟涉及到法院民事判决和国知局行政程序的衔接,如果被告不配合撤回/注销其他抢注商标,是否有其他渠道可以保证履行?比如,是否可以单独针对该项“撤回/注销”商标申请强制执行?如果申请强制执行对方仍不履行,可否将其加入限高名单?可否依据生效判决直接请求国知局无效已注册商标,驳回申请中的商标?能否针对该主体设置黑名单,一旦其申请与权利人相同或近似的商标,就触发驳回机制?这些都有待细化。
(二)探讨:在商标行政案件中引入经济手段规制恶意注册的可能性
针对抢注困局,此前实践中也讨论过“行政附带民事诉讼”的可能性,即,在针对恶意抢注商标提起异议/无效的相关商标行政案件中一并提出民事损害赔偿请求,要求抢注方偿付维权支出。但后续,这一举措一直没有继续推进。
事实上,针对恶意抢注的困境,相较于行为禁令,笔者认为行政附带民事可能是不失为更加经济有效的途径。
针对恶意明显的注册行为进行经济惩罚,需要当事人进行主张,如果这类案件不依托行政案件,由当事人另外单独提起民事诉讼,不仅会增加当事人的诉累,也会增加法院审查工作量。而在行政案件中附带民事赔偿请求,虽然案件初期可能会给行政审判业务稍微增加一点负担,但负责审理商标行政确权案件的北京知识产权法院,是推进三审合一审判机制的机关,有能力在行政案件中一并解决当事人之间的民事争议,而且通过赔偿杠杆可以有效震慑抑制恶意抢注行为,从源头上减少批量抢注现象,长远来看,对于减少商标争议案件、进而减少商标行政诉讼案件有很大的帮助作用。
此外,商标行政案件并非传统的行政诉讼案件,背后有巨大的民事利益的争夺,商标权属于民事私权利,这是知识产权的特殊性,因此商标行政案件属于存在民事争议的非传统行政诉讼案件。对于这类特殊性的案件应当根据实际情况进行司法创新和突破,更好地发挥司法手段的调节作用,促进商标管理秩序的治理和规范,充分体现商标审判领域倡导诚实信用原则的司法导向。
结语
目前,中国打击商标恶意抢注的力度不断加强,包括正在进行中的商标法第五次修订,狠杀抢注之风,打击商标恶意注册,强调社会公共利益的重要性,成为此次修订的重中之重。恶意诉讼反赔机制、检察机关对损害国家、公共利益的侵权行为可提起公益诉讼等制度,都将进一步强化对商标恶意抢注、恶意维权及侵权行为的规范与治理。
对于受到抢注困扰的企业而言,在完善自身品牌注册的基础上,要勇于对抢注者用于说“不”。积极、及时的提起异议、无效等确权程序以及行政、民事等维权行动。打击恶意抢注,权利人自身维权是其中最为重要的启动环节。相信在各方努力之下,商标将回归识别产品来源的作用,而非攀附牟利的工具,让真正需要建立自有品牌取得商标注册的市场主体能够得到商标保护。