A企业以B企业侵犯其商标权或构成不正当竞争为由,将B企业诉至法院。经审理,法院作出判决,认定B企业的行为构成商标侵权或不正当竞争,需承担停止侵害、赔偿原告经济损失、消除影响等责任。
此时,法院的判决结果,关于“停止侵害”之一项,将会涉及到如下问题:
• 针对“停止侵害”之项,法院的判决结果是如何描述和表达的?如仅宽泛性地要求 “停止侵害”,恐被告难以执行。
• 判决结果的表现形式是什么?即通过哪些方式才能达到停止侵害的目的?
• 权利人可否以法院的判决结果为依据,确定己方的诉讼请求,以便提高获得支持性和可执行性?
本文梳理了在商标侵权及不正当竞争案件中,法院针对停止侵害之项所作出的相关判决结果,就该问题进行了研究,以期能够获得了解和启示。
一、“停止侵害”之项的法律依据
商标侵权案件及不正当竞争案件中,“停止侵害”之项的法律依据,根源于《民法典》。《民法典》第一百七十九条规定:承担民事责任的方式主要有:(一)停止侵害;(二)排除妨碍;(三)消除危险;(四)返还财产;(五)恢复原状;(六)修理、重作、更换;(七)继续履行;(八)赔偿损失;(九)支付违约金;(十)消除影响、恢复名誉;(十一)赔礼道歉。
在民法典的基础上,相关法律和司法解释作出了细化的规定:
以民法典为根本,以其他法律及相关司法解释为补充,构成了法院针对停止侵害之项判决结果的法律依据。
二、“停止侵害”之项在判决结果中的适用逻辑
在商标侵权案件中,若被告已经实际停止侵害行为,则法院不再作出要求停止侵害的判决结果。但如果侵害行为仍然持续,且还需承担赔偿损失、消除影响等责任,则停止侵害之项一般置于判决结果的首位。试举如下几件案件为例:

从上述案件的判决结果来看,其逻辑均是将停止侵害放在首位,这背后的原因是:对于权利人来说,立即禁止侵权方停止使用商标,减少己方的损失方是当务之急。其次,才能考虑消除影响和赔偿损失的问题。而关于消除影响和赔偿损失二者孰在先后的问题,虽有法院将消除影响放在最后,但多数法院还是将赔偿损失置于最后。这其中可能考虑到的是便于执行的问题,毕竟消除影响因不涉及到财产的执行,难度要小一些。而赔偿损失所涉及到财产,需要一定时间的筹款、划拨等,特别是一些案件中的赔偿额还比较大,可能在执行等方面存在障碍。因此,这可能是许多法院将赔偿损失置于判决结果最后的原因。
许多案件中,法院的判决结果会由“停止侵害+消除影响+赔偿损失”三个部分共同构成。但有些情况下,法院仅会选择其中1项进行判决。比如,法院可能仅判决被告停止侵害,而不再判决消除影响和赔偿损失,而有时又仅会判决赔偿损失;再有时,会选择其中2项进行判决,比如会判决赔偿损失和消除影响,或者判决被告停止侵害和赔偿经济损失。
仅判决被告停止侵害的案件,一般适用于“善意侵权”的案件中。商标法第六十四条第二款规定:销售不知道是侵犯注册商标专用权的商品,能证明该商品是自己合法取得并说明提供者的,不承担赔偿责任,该条款是商标侵权案件中“善意侵权”的由来。在这种情况下,由于侵权人一般不再承担赔偿损失等责任,故只需停止侵权即可。例如在 “纳益其尔”案件中(案号:2022最高法民再274号),由于被告之一属于善意侵权人,最高人民法院仅判决被告承担停止销售侵权产品并销毁库存产品的法律责任。
三、“停止侵害”之项判决结果的实践和表达方式
一般情况下,在商标侵权案件中,对于停止侵害责任承担方式,多数法院所采取的是要求“被告+停止侵害+原告+xx商标的商标专用权的行为”的表述方式。以如下部分商标侵权案件为例:
• 在“华为”商标侵权案中(案号:2023沪0116 民初4729 号),上海市金山区人民法院判决:被告xx公司停止侵害原告华为技术有限公司的第18783416A 商标的注册商标专用权的行为;
• 在“燕之屋”商标侵权案中(案号:2023湘0103民初9615号),湖南省长沙市天心区人民法院判决:被告xx食品厂于本判决生效之日起立即停止侵犯原告第16738916号“碗燕”注册商标专用权的行为;
• 在“伟匠”商标侵权案件中(案号:2023沪0115民初65439号),上海市浦东新区人民法院院判决:被告xx公司于本判决生效之日起立即停止侵害第35178290号、第27261472号、第25103779号注册商标的行为;
(一)“作为式”的停止侵害现象
一般而言,停止侵害所涉及到的行为,属“不作为”性质,即法院会判决被告不得继续使用权利人商标。但也有一些情况,需要侵权人采取“主动作为”的方式,才能满足停止侵害的要求,比如要积极销毁侵权产品及其标识等。例如在“ViVi”商标侵权案件中(案号:2019粤0304民初3587号),深圳市福田区人民法院判决:被告应停止生产、销售带有“ViVi”标识的手机产品,去除库存侵权产品上的侵权标识;在“汰渍”商标侵权案件中(案号:2023粤03民初5743号),广东省深圳市中级人民法院判决:被告立即停止生产、销售侵害原告 “汰渍”注册商标专用权商品的行为,并销毁库存侵权产品; 另外,在“米芝莲”商标侵权案件中(案号:2018鄂01民初3552号),湖北省武汉市中级人民法院判决被告于判决生效之日立即停止使用并注销“www.shmizhilian.com”域名。这其中的“注销”也属于需要积极地去作为才能实现停止侵害的行为方式。
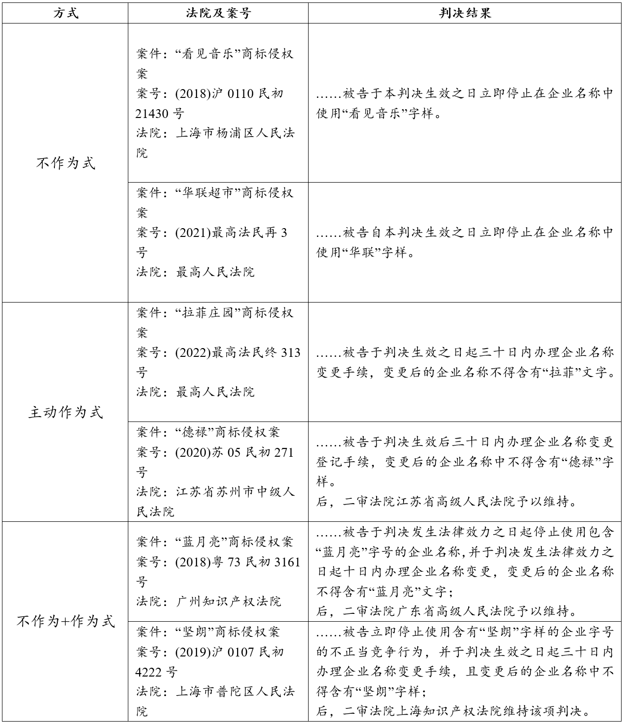
(二)不正当案件中,禁止将商标作为字号使用的停止侵害行为
在商标侵权案件中,许多案件是未经许可将他人商标作为企业字号进行使用的情形。如果侵权人在企业名称中使用了他人商标并被认定构成侵权,则法院在判决时会采取两种方式:
第一种是“不作为式”,表达形式是:被告立即停止在企业名称中使用xx及其近似字样;
第二种是“主动作为式”,表达形式是:被告xx公司于本判决生效之日起xx日内办理企业名称变更登记手续,变更后的企业名称中不得含有xx商标;
第三种是“不作为+作为式”,表达形式是:被告应停止使用包含xx商标的企业名称,并于xx日内办理企业名称变更,变更后的企业名称不得含有xx文字;

(三)停止侵害行为的“具象化”、“新颖化”趋势现象
随着经济的发展,商标侵权行为的表现形式也变得多种多样。传统商业模式下,侵权行为一般都是通过线下店铺销售侵权产品,彼时用责令停止侵害还能禁止侵权人的行为,保障商标权人的合法权益。然而,在互联网得到快速发展的情况下,侵权行为形式多样、新颖且复杂,如果仅用停止侵害的判决,则可能会导致判决结果模棱两可,权利人无法请求法院去执行,侵权人也可能基于判决结果的非明确性而继续从事侵权行为。这种情况下,为更好保障权利人的合法权益,法院判决结果越来越呈现“具象化”、“新颖化”的趋势。
首先,关于“具象化”趋势,在一些案件中,法院会明确禁止侵权人所从事的具体侵权行为,而非仅仅作出立即停止侵害的泛泛表述。例如在“西门子”商标侵权案件中(案号:2022最高法民终312号),最高人民法院判决:被告应立即停止侵害原告涉案商标专用权及不正当竞争行为,即停止在生产和销售的洗衣机、产品包装、产品宣传册、合同文书、互联网页面上使用“上海西门子电器有限公司”名称。可以看出,法院在判决结果中明确指出了侵权人的侵权行为形式并予以禁止。
新形势下侵权行为的样式层出不穷,法院作出的“具象化”判决结果也越来越多:
【禁止在手机地图使用他人商标】:在“中川石油”商标侵权案件中(案号:2024川16知民终1号),针对被告在手机地图上使用“中川石油”标识的行为,二审法院四川省广安市中级人民法院在认定其行为构成侵权后,以明确的方式判决岳池县裕民加油站立即停止在手机地图上使用 “中川石油 ”标识。
【禁止在网站、微信朋友圈、微信公众号使用他人商标】在“东鹏”商标侵权案件中(案号:2022粤73民初371号),广州知识产权法院判决:被告停止在官方网站、微信公众号、微信朋友圈、抖音号使用被诉侵权标识的行为。
【禁止在外卖平台使用他人商标】在“宝格丽”商标侵权案件中(案号:2022辽 02 民初 1114 号),辽宁省大连市中级人民法院判决,被告立即停止在第三方平台(包括且不限于美团、饿了么)上使用与原告注册商标相同或近似的标识;
【禁止在第三方网站上使用他人商标】在“戴森”商标侵权案件中(案号:一审2021川01民初9758号,二审(2023)川知民终315号),四川省成都市中级人民法院一审判决:被告立即停止在第三方网站(www.yougou357.com/qiye/company-2220399.html、qiye.xnnews.com.cn/company-2220399.html、chengdu.8684.cn/zdnews/typelist-14/Item-17216586.html、www.hainan.net/wiki/company-2220399.html、Wiki.zbnews.net/info959389.html、www.etlong.com/zdxw/company-2220399.html、www.qqma.com/xynews/shows-8703660.html、news.alibole.com/hyinfo/threads-8699505html、news.alibole.com/hyinfo/id8693428.html、www.jcgy.com/inews/shows-7603159.html、爱采购、慧聪网等使用侵害原告“戴森”、“DYSON”注册商标专用权的标识。随后,二审法院四川省高级人民法院则予以维持。
【禁止在购物平台上使用他人商标】在“何氏净”商标侵权案件中(案号:2023豫01知民初331号),河南省郑州市中级人民法院判决被告立即停止实施在淘宝、拼多多、京东、抖音等电商平台发布与“何氏净”“何必净”商标产品有关的宣传内容的不正当竞争行为。
如果说上述行为还属于直接围绕他人商标开展侵权行为的范畴,那么一些侵权行为已经脱离此概念,以侧面、间接的方式施加影响,从而表现成“新颖化”趋势。例如在“干霸”商标侵权案件中(案号:2022闽05民初1791号),针对被告将原告商标进行不正当版权登记、海关备案的行为,福建省泉州市中级人民法院判决立即停止利用原告使用在先的标识进行不实著作权登记、不实知识产权海关备案的不正当竞争行为;在“ReFa”商标侵权案件中(案号:2023浙0212民初4045号),针对被告申请注册大量与原告品牌近似商标的行为,一审法院浙江省宁波市鄞州区人民法院判决被告立即停止申请注册与原告相同或近似的商标,包括撤回已申请商标、注销已注册商标。
从上述法院判决结果的“具象化”、“新颖化”趋势可以看出,这类判决结果可以在一定程度上减轻判决结果的模糊性和增强可执行力的作用。对于权利人来说,如遇到被告侵权行为方式单一,也不妨在起诉时明确请求法院禁止对方所做的某一或某些具体侵权行为,以便法院更好定分止争。
四、以判决结果为指引确定诉讼请求
通过对上述法院判决结果的梳理,关于停止侵害的判决结果,可以作出思维导图如下:

在商标侵权案件中,如果权利人遭受侵权,可以初步进行诉讼请求的确定。对于权利人来说,关于如何确定具体的诉讼请求,现以案例进行说明:A企业系服装企业,拥有EF注册商标并使用多年。EF企业开设了www.EF.com 网站,仅通过该网站进行线上销售。A企业发现侵权行为后,委托律师提起商标侵权诉讼。
作为权利人,在诉讼案件中,关于停止侵害部分,权利人可主张如下诉讼请求:
1. 被告立即停止侵害原告第xx号“EF”商标专用权的行为,即停止在其网站店铺经营、广告宣传、推广等活动中使用与“EF”相同或近似的商业标识;
2. 被告应注销其www.EF.com的域名;
3. 被告立即停止使用带有“EF”文字的企业名称,并变更其企业名称,变更后的企业名称不得含有与“EF”相同或近似的字样;
4. ……
从诉讼请求的逻辑来看,有关停止侵害的诉讼请求一般放在首部,且上述罗列的多项具体诉讼请求最后均可归属于停止侵害之类。
进一步细化该案件的细节,针对其侵权行为,依据之前阐述的停止侵害中的“具象化”和“新颖化”的趋势,权利人确定如下诉讼请求也有一定依据且有机会获得支持:
• EF企业还有一大批商品在仓库中等待售卖,原告可请求:被告应当立即销毁库存侵权产品。
• EF企业还多次抄袭、抢注几十件与“EF”近似的商标。原告可请求:被告应立即停止申请注册与原告相同或近似的商标,包括撤回已申请商标、注销已注册商标。
• EF企业还将艺术化的“EF”字体进行了版权登记。原告可请求:被告应立即停止利用原告商标进行不实著作权登记的行为。
因此,在有关停止侵害的的诉讼请求中,通过对法院判决的梳理,为增强获得支持的可能性,权利人可以参考以下一些原则和方法:
(一)列举(概述+具体)原则
所谓列举,就是明确列举出己方的所有让对方停止侵害的请求,其中再细分之下,还需要满足“概述+具体”的原则。
概述原则:就是需要以一个较宽范围的表述以期最大禁止对方的行为,以免无法穷尽列举侵权行为,导致侵权人有机可乘。这其中比较常用的表达方式是:请求法院判令被告立即停止侵犯原告“xx”注册商标专用权的行为。
具体原则:该原则包括“权利”和“行为方式”的具体。首先是权利的具体:即明确表达出己方所享有的所有商标权,比如“请求法院判令被告立即停止侵犯原告第12345号、第23456号、第45678号“AB”注册商标专用权的行为”、“请求法院判令被告立即停止侵犯原告第12345号“AB”、第23456号“CD”、第45678号“EF”注册商标专用权的行为”。
其次是行为方式的具体:即明确表达出侵权行为的表现形式,请求法院予以禁止。例如:“请求法院判令被告立即停止在其生产和销售的产品、产品包装、网站、广告等上使用AB商标”,“请求法院判令被告立即停止生产和销售带有AB标识的产品、注销含AB字样的域名、销毁库存侵权产品、立即变更含AB字样的企业且变更后的企业不得含有AB”等。
因此,权利人在有关停止侵害的诉讼请求中,可以结合概述和具体原则,也就是请求中即包含概述的请求,防止遗漏;也包含具体的请求,以便以明确的方式禁止侵权行为:
• 请求法院判令被告立即停止侵犯第12345号、第45678“AB”注册商标专用权的行为,包括但不限于立即停止在其生产和销售的产品、产品包装、网站、广告等上使用“AB”等被控侵权标识以及其他与被控侵权标识相同或近似的标识,并销毁库存侵权产品及包装等;
• 请求法院判令被告立即注销AB.com的域名;
• 请求法院判令被告停止在企业名称中使用“AB”文字,并在判决生效之日起15日内变更企业名称,且变更后的企业名称不得再包含“AB”或任何与其近似的文字;
(二)分类原则
也可称之为分主体原则:在商标侵权案件中,经常发生共同侵权之情形,例如生产商与销售商共同实施了侵权行为。针对这种情形,对于各个主体实施的侵权行为,需分别针对性地罗列诉讼请求。例如,针对实施了主要侵权行为的生产商,此时请求的范围可能会更广一些,比如要请求法院全面禁止生产和销售一切与被诉标识近似的商标的商品和包装,禁止在广告、宣传资料等进行宣传,还要销毁库存侵权产品等;但对于一些销售商来说,由于仅有销售行为,故只需要请求禁止对方销售相关侵权产品即可。
例如在“燕之屋”商标侵权案中,针对从事商品生产的被告某保健食品厂,法院判决其停止一切的侵犯商标专用权的行为,包括生产、销售、宣传等;对于只从事销售行为的被告某食品商行,则只判决停止销售侵权商品即可。同样在“戴森”商标侵权案件中,法院也是根据不同被告的行为,分别作出不同的停止侵害行为判决结果,如判决被告1立即停止在风扇产品、官网、抖音账号、第三方网站、爱采购、慧聪网、微信公众号等停止侵犯原告商标权,而对于被告2则判决停止使用并注销www.daisencd.com域名即可。
综上,权利人在请求法院禁止侵权人的侵权行为时,应当遵循一定的原则和方法。首先,需遵循“列举(概述+具体)原则”,权利人在提出诉讼请求时,既要有一个广泛的概述来尽可能覆盖所有可能的侵权行为,又要详细列出具体的商标权以及侵权行为的形式,确保请求的具体性和精确性。通过这种方式,权利人能够有效地防止侵权者利用未被明确指出的侵权方式进行规避。其次,需遵循“分类原则”,也称为“分主体原则”。在面对多个侵权主体时,权利人应当根据每个主体的具体侵权行为来定制相应的诉讼请求,提高获得支持的可能性,以及增强可执行性。
总结:
在商标侵权案件中,关于停止侵害之项判决结果的法律依据主要是民法典及相关法律和司法解释。法院判决结果中,在逻辑上,除已经停止侵权的案件之外,停止侵害往往放在判决结果中的首位,以便尽快减少权利人损失。随着侵权类型的发展,判决结果往往也有调整和改变,比如停止侵害方面出现了“具象化”和“新颖化”的趋势。作为知识产权权利人,如能以法院判决为参考,来确定诉讼请求,一定程度上可以增强诉讼请求的合理性、明确性和可依据性。未来,随着商标侵权案件的不断发展,可能会出现更多新形势的有关停止侵害的判决结果,这也会对诉讼请求的确立产生影响。权利人需要对此予以关注,以便适应和调整诉讼请求,保障己方的权利。
附:参考判决
1. (2020)浙8601民初1746号;
2. (2020)川01民初4310号;
3. (2020)新40知民初17号;
4. (2021)最高法民再338号;
5. (2022)最高法民再274号;
6. (2023)新2801民初4599号;
7. (2022)粤1971民初30378号;
8. (2021)京0108民初64040号;
9. (2021)浙0105民初9368号;
10. (2023)沪0116 民初4729 号;
11. (2023)湘0103民初9615号;
12. (2023)沪0115民初65439号;
13. (2019)粤0304民初3587号;
14. (2023)粤03民初5743号;
15. (2018)鄂01民初3552号;
16. (2018)沪0110民初21430号;
17. (2021)最高法民再3号;
18. (2022)最高法民终313号;
19. (2020)苏05民初271号;
20. (2018)粤73民初3161号;
21. (2019)沪0107民初4222号;
22. (2022)最高法民终312号;
23. (2024)川16知民终1号;
24. (2022)粤73民初371号;
25. (2022)辽 02 民初 1114 号;
26. (2021)川01民初9758号;
27. (2023)川知民终315号;
28. (2023)豫01知民初331号;
29. (2022)闽05民初1791号;
30. (2023)浙0212民初4045号;