与之前涉及“停止侵害”、“消除影响”之项的文章一样,此次同样以案例进行举例:A企业以B企业侵犯商标权为由,将其诉至法院。经审理,法院作出判决,认定B企业的行为构成商标侵权或不正当竞争,需承担停止侵权、赔偿原告经济损失、消除影响等责任。
此时,法院的判决结果,关于“赔偿损失”之一项,将会涉及到如下问题:
• 针对“赔偿损失”之项,法院的判决结果是如何描述和表达的?如仅宽泛性地要求 “赔偿原告一切损失”,如果没有明确规定数额及时限,恐难以落地和执行。
• 如何确定己方具体请求数额,以便提高获得支持性和可执行性?
本文梳理了在商标侵权及不正当竞争案件中,法院针对赔偿损失之项所作出的相关判决结果,就该问题进行了研究,以期能够获得了解和启示。
一、“赔偿损失”之项的法律依据
商标侵权及不正当竞争案件中,“赔偿损失”之项的法律依据,根源于《民法典》第一百七十九条之规定:承担民事责任的方式主要有:(一)停止侵害;(二)排除妨碍;(三)消除危险;(四)返还财产;(五)恢复原状;(六)修理、重作、更换;(七)继续履行;(八)赔偿损失;(九)支付违约金;(十)消除影响、恢复名誉;(十一)赔礼道歉。
在民法典的基础上,商标法、反不正当竞争法以及相关的司法解释,作出了更加细化的规定:

以民法典为根本,以商标法、反不正当竞争法等法律及相关司法解释为补充,构成了法院关于赔偿损失之项判决结果的法律依据。
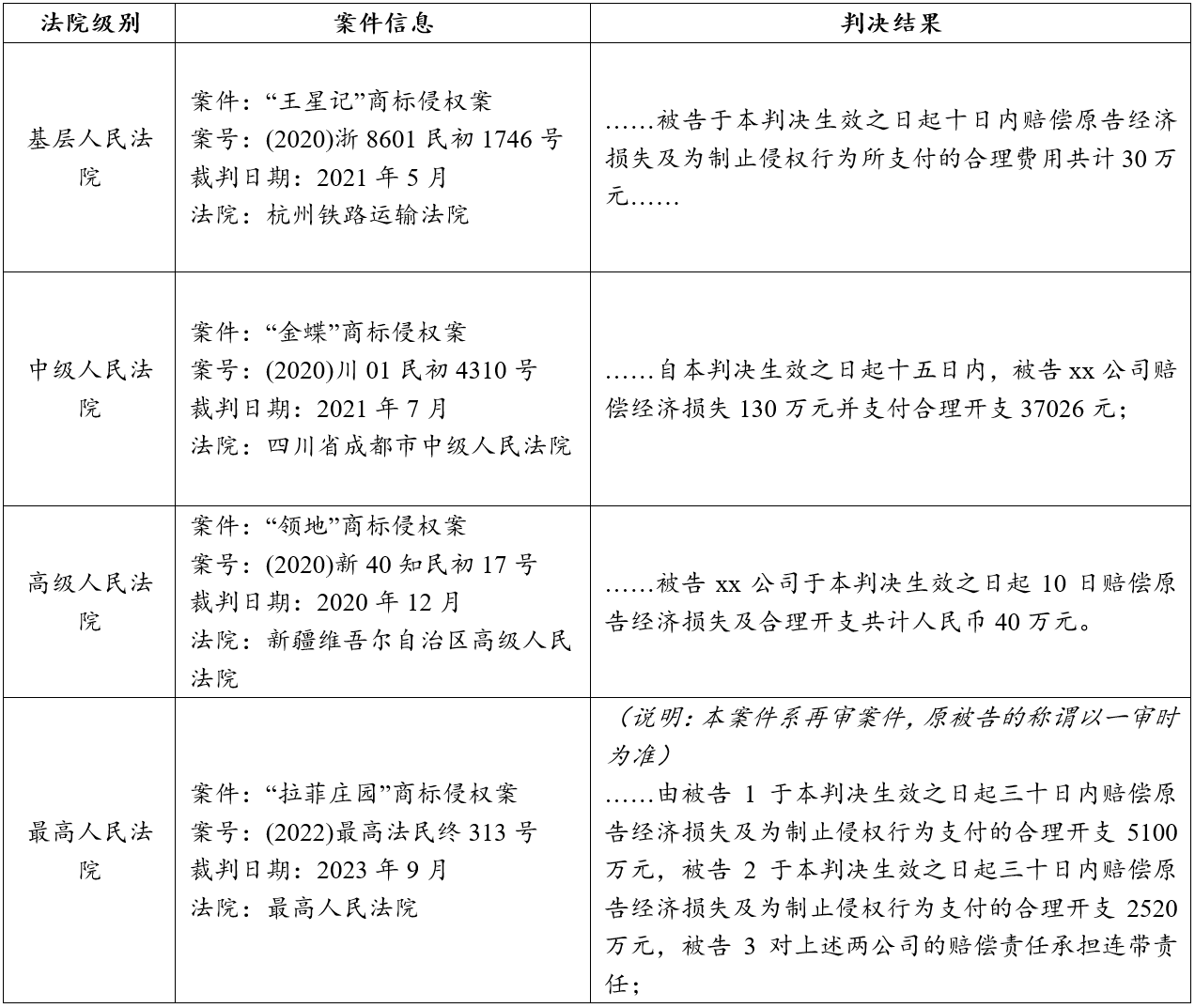
二、“赔偿损失”之项判决结果的法律实践和表达方式
关于赔偿损失的判决结果,法院所采取的表达方式一般是:判决被告赔偿原告经济损失xx万元。有些法院会将赔偿损失与合理费用一起进行计算,判决由被告承担。

法院关于赔偿损失之判决结果,有“象征性赔偿”、“刺破公司的面纱”现象值得研究。
“象征性赔偿”现象:
象征性赔偿:是指在一些诉讼案件中,原告所请求的赔偿金额非常小,主要用于象征性地表达某种意图或者实现公平正义,而不是为了实际的经济补偿。该行为的特点一是因诉讼标的微小,法院比较容易准其所请。二是权利人的目的主要是要求停止侵权或者实现己方公平正义的目的。象征性赔偿案件在一些知名人物的名誉侵权等案件中所常见,例如李易峰、王思聪等知名人士都曾提起过索赔1元的名誉侵权案件。
在商标侵权及不正当竞争案件中,也存在“象征性赔偿”案件。例如,在“伟匠”商标侵权案件中(案号:2023沪0115民初65439号),该案件是一起涉及到隐性反向假冒行为是否构成商标侵权的认定问题。本案中被告去除了原告商标并对产品进行改造,虽未物理贴附被告标识,但在宣传中都将其与被告公司及所提供的服务进行关联,造成原商标和商品之间的剥离,产生了商标更换的效果,损害了商标功能的正常发挥和消费者的知情权,也使消费者对商品来源产生误认,构成反向假冒商标侵权。在案件中,针对原告要求被告赔偿1元损失的诉请,上海市浦东新区人民法院认为:考虑到经改装去标后的产品已实际为被告宣传所用,对原告商标权已然造成损害,1元的赔偿金额也许并不足以弥补原告损失,但表达了原告坚决维护自身权益的态度,也系原告在法律范围内处分自己的民事权利,故对原告该项诉请予以支持。最终,判决被告于判决生效之日起十日内赔偿原告损失1元。目前,“象征性赔偿”案件在商标侵权案中虽有出现,但并不多见。
“刺破公司的面纱”现象:
所谓“公司的面纱”,即公司作为法人以其全部出资独立地对其法律行为和债务承担责任,公司的股东以其出资额为限对公司承担有限责任。公司与其股东具有相互独立的人格,当公司资产不足偿付其债务时,债权人不能透过公司这层“面纱”要求股东承担责任。虽然法律规定了在一些条件下,债权人可以刺破公司面纱让股东为公司的债务“买单”。但是总体而言,想要刺破公司的面纱难度还是非常大的。但是在商标侵权及不正当竞争领域中,出现了不少 “刺破公司的面纱”的案例。
案例1:在“华为”商标侵权案(案号:2023沪0116民初4729号),上海市金山区人民法院认为:法人的法定代表人、主要负责人或者实际控制人明知法人实施的是侵权行为,且该法定代表人、主要负责人或者实际控制人自身积极参与侵权行为的实施,则该侵权行为既体现了法人的意志又体现了法定代表人、主要负责人或者实际控制人的意志,此时可以认定该法定代表人、主要负责人或者实际控制人与法人共同实施了侵权行为,应当依法承担法律责任。被告李某系被告某公司的实际控制人,其作为实际控制人,对被告某公司实施的侵权行为自始明知并使用个人银行账户、个人支付宝账户积极参与,故被告李某2属共同侵权人,应当承担连带责任,本院对原告主张被告李某为共同侵权人应承担连带责任的诉请予以支持。
案例2:“潮踏”商标侵权案件中(案号:一审案号2021苏05民初234号,二审案号2023苏民终196号),一审江苏省苏州市中级人民法院、二审江苏省高级人民法院认为:被告凌某某长期以侵权为主业,通过参股及任职方式先后加入多家公司,深度参与各公司针对原告实施的侵权行为。凌某某在其任职公司先后受到行政或司法制裁后仍转换不同公司任职,主观恶意极为明显,公司在一定程度上成为其实施侵权行为的工具和手段。凌某某对于涉案商标侵权及不正当竞争行为均应当系明知,与被告某某公司有共同的意思联络,并积极参与,与公司构成共同侵权。虽凌某某在本案潮踏公司任职仅一年半且持股比例仅为9%,但法院仍明确认定其个人与公司构成共同侵权,并判决:福建某某公司于判决生效后十日内赔偿原告经济损失及为制止侵权行为的合理支出共计1350万元,股东凌某某在250万元范围内与福建某某公司承担连带清偿责任。
案例3:在“稳健”商标侵权案件中(一审案号:2021苏05民初1725号;二审案号:2022苏民终842号),一审法院江苏省苏州市中级人民法院认为:被告与滑某(该公司执行董事兼股东)存在混同经营行为……结合被告当庭自认的事实,滑某的个人财产与公司财产混同。故有充分理由认定被控侵权行为系在滑某的策划与控制下,由被告进行紧密配合、分工合作所共同实施。因此,被告与滑某构成共同侵权,应共同承担民事责任。法院最终判决:被告及其股东滑某共同赔偿原告经济损失及维权合理费用人民币102,1655元。后,二审法院江苏省高级人民法院予以维持。
三、以判决结果为指引确定诉讼请求
通过对上述法院判决结果的梳理,可以作出思维导图如下:

在商标侵权及不正当竞争案件中,如果权利人遭受侵权,如何确定诉讼请求是十分重要的事情,因为权利人亟需弥补相关经济损失。关于如何确定具体的诉讼请求,现以案例进行举例说明:A企业系服装企业,拥有EF注册商标并使用多年。EF企业开设了www.EF.com 网站,仅通过该网站进行线上销售。A企业发现侵权行为后,委托律师提起商标侵权诉讼。
作为权利人,可以初步确立诉讼请求,如:被告应赔偿原告经济损失及合理费用共计100万元。或也可以进行细化:被告应赔偿原告经济损失100万元,公证费、律师费等维权合理开支共计100000元,同时被告应承担本案所有诉讼费用。
针对其侵权行为,依据前述在先判决,其他诉讼请求也是有一定依据且可能会获得支持,比如针对EF企业申请的多件相同或近似商标,原告花费较多了维权费用,原告可请求:被告应支付原告对被告抢注商标采取异议、无效宣告合计30件所支付的费用10万元(参考浙江省宁波市鄞州区人民法院(2023)浙0212民初4045号民事判决书)。
那么,如何最大化实现诉讼请求的可支持性和可执行性呢?在关于赔偿损失的确定方面,权利人为明确己方的具体诉求,首先需要确定己方的具体请求数额,其次是需要考虑案件情况提高诉讼请求的可执行性。
第一,在确定己方诉讼请求的具体数额方面,首先,《商标法》第63条规定了损害赔偿的基本原则,其可以分别由权利人遭受的实际损失、侵权人所获利益、商标许可使用费的倍数综合确定,这些规定原则上是依次进行适用的。对于恶意侵犯商标专用权,情节严重的,可以在按照上述方法确定数额的一倍以上五倍以下确定赔偿数额,实践中称之为“惩罚性赔偿”;如上述规定的条件难以确定,由法院根据侵权行为的情节等因素给予五百万元以下的赔偿,此称之为“酌定赔偿”。然而在实践中,因存在举证困难和举证不能等因素,适用法定赔偿的难度一般比较高,大多数案件中适用的赔偿方式是“酌定赔偿”。而酌定赔偿所参考的因素,主要有商标使用情况及知名度、侵权行为范围和持续时间、侵权人恶意等因素。
不管是适用上述何种赔偿方式,总需要确定一个具体的数额,权利人不能在侵权案件中仅要求侵权人赔偿其损失但不主张具体的数额。对此,《最高人民法院关于审理商标民事纠纷案件适用法律若干问题的解释》对具体数额的计算方式进行了规定,其在第十三至十五条条规定:法院可以根据权利人选择的计算方法计算赔偿数额,对于商标侵权所获利益的计算:可以根据侵权商品销售量与该商品单位利润乘积计算;该商品单位利润无法查明的,按照注册商标商品的单位利润计算(计算方式:商品销量*该商品单位利润(或注册商标的商品单位利润));对于因被侵权所受到的损失,可以根据权利人因侵权所造成商品销售减少量或者侵权商品销售量与该注册商标商品的单位利润乘积计算(计算方式:(商品销售减少量)或者侵权商品销售量*注册商标的商品单位利润)。
根据上述规定,实践中,法院在确定具体赔偿数字所形成和遵照了一条计算公式:即实际损失/侵权获利=单位时间销售额(年/月)*利润率*商标贡献率*侵权时间(年/月)。例如在禾丰商标侵权案件中【一审案号:(2023)鲁 17 民初 106 号,二审案号:(2024)鲁民终 535 号)】,山东省高级人民法院确定的侵权人获利=5882352.94元(年销售额)*15%(利润率)*30%(商标贡献率)*4年(侵权时间)=1058823.53元,由于此案又认定了2倍的惩罚性赔偿和38万元的合理开支,最终确定了共计3556470.59元(108823.53元*3+380000元)的赔偿额。另外,在“枫叶”商标侵权案件中【案号:(2023)粤民终6629号】,广东省高级人民法院认定第一阶段补偿性赔偿数额=1280万元(年销售额)*30%(利润率)*60%(商标贡献率)*3年=691.2万元;第二阶段补偿性赔偿数额为=11280万元(年销售额)*30%(利润率)*60%(商标贡献率)*3年=691.2万元。这些法院计算赔偿数额的公式基本一致。
因此,在确定具体赔偿数额时,权利人可以首先确定己方或者对方的销售额(证据一般是财务审计报告、年报、官网等处的自认性表述等),再计算相关的利润率(可以提供己方商品、行业协会出具的证明、同行业其他企业的利润率证明等),再评估商标贡献率和计算侵权行为时间等,便能够确定具体的诉讼赔偿额。届时,如果计算出明确的依据,即使法院考虑综合情况不会直接适用,但也会视案件情况参考该依据。
第二,在确立了具体的赔偿数额之后,需要考虑如何针对侵权人的情况提高诉讼请求的可执行性。也就是说:在确定了己方的具体赔偿请求额之后,才只是走好了第一步,后续的工作还需要落到赔偿额的可执行性上,毕竟诉讼的关键目的之一在于获得赔偿以便填平损失。实践中,要求直接侵权人承担责任是应有之义。然而,出现直接侵权人无力承担或者转移财产导致无法执行等情况也屡见不鲜。此时,通过确立诉讼请求以便让其他关联主体承担相关侵权责任,提高判决结果的可执行性,就变得十分重要。
为了提高赔偿额的可执行性,可根据案情,考虑在诉讼请求中,要求其他主体承担连带责任:
1、要求相关共同侵权人承担责任,如共同侵权行为人、帮助侵权行为人(如电商平台、展会组织者、销售者等)。
在“干霸”商标侵权案件中(案号:2022闽05民初1791号),针对4位被告之间互相具有关联关系,以及存在密切的股权关系等情况,为增强赔偿的可执行性,权利人主张四被告属于共同侵权人,应承担连带赔偿责任,最终为法院所支持。
在“鄂尔多斯”商标侵权案件中【案号:(2017)京0108民初7895号】,针对原告请求搜狐网承担赔偿责任的诉求,海淀区人民法院认为由于搜狐网并非单纯为相关交易信息及交易行为提供网络服务的平台,而系涉案广告的发布主体,且未能对广告内容尽到相应的审核及管理义务,加之并未及时采取删除、屏蔽、断开链接等必要措施,应认定其构成帮助网络卖家实施侵害商标权及不正当竞争行为,其应当与网络卖家承担连带责任。
2、响应“刺破公司面纱”制度,要求股东承担责任。
实践中,存在有些企业经营不规范,公司无独立财会制度,公司经营的相关款项由股东或者法人用个人或者家庭账户进行来往之情形,此时若仅要求企业承担赔偿责任,会存在无法执行的可能性。对于这种情况,可以主张侵权人属于个人与公司财产混同,力图“刺破公司的面纱”,要求侵权公司的股东承担侵权责任。
除了在前述已提到的“华为”商标侵权案、“潮踏”商标侵权案、“稳健”商标侵权案之外,在“禾丰佳牧”商标侵权案件中(案号:2024鲁民终535号),被告的两位股东用个人微信账户收取客户及代理商的货款,且未作财务记载的情况,原告在诉讼时请求法院认定二位股东对公司的债务承担连带赔偿责任。山东省高级人民法院审理后认为:被告公司对外支出大量货款,但公司进账均为两位股东转入,结合被告公司无法提供其财务账簿证实公司资产与股东清晰可分,以及股东微信账户存在大量款项存入的事实,可以认定被告公司与其股东构成人格混同,应当对公司债务承担连带责任。
综上所述,权利人在诉讼请求中,首先需要确定具体的数额。该数额分别由权利人遭受的实际损失、侵权人所获利益、商标许可使用费的倍数综合确定;针对恶意侵权的,还可以请求“惩罚性赔偿”。实践中,多数法院会适用“法定赔偿”,也就是会综合考虑商标使用情况及知名度、侵权行为范围和持续时间、侵权人恶意等,但不管法院最终如何适用,都要求权利人首先要确定具体的数额。在确定赔偿数额的计算公式上,目前多个法院所支持的计算公式为实际损失/侵权获利=销售额*利润率*商标贡献率*侵权时间(年/月)。
在确定具体数额之后,随后面临的是提高诉讼请求可执行性的问题。为了提高赔偿额的可执行性,可根据案情,要求其他主体承担连带责任。比如要求相关共同侵权人承担责任,或者“刺破公司面纱”,要求背后的股东承担责任。
总结:
在商标侵权及不正当竞争案件中,赔偿损失之项法律依据主要是民法典及相关商标法、反不正当竞争法等法律和司法解释。其表达方式一般是:判决被告赔偿原告经济损失xx万元。有些法院会将赔偿损失与合理费用一起进行计算,判决由被告承担。法院关于赔偿损失之判决结果,有“象征性赔偿”、“刺破公司的面纱”现象值得研究。对于权利人来说,为最大化实现诉讼请求的可支持性、获得保护性,首先在关于赔偿损失具体数额的确定方面,可遵照计算公式:即实际损失/侵权获利=单位时间销售额(年/月)*利润率*商标贡献率*侵权时间(年/月)。其次,为提高可执行性,可要求共同侵权人承担责任,以及“刺破公司的面纱”。
附:参考判决
1.(2020)浙8601民初1746号;
2.(2020)川01民初4310号;
3.(2020)新40知民初17号;
4.(2022)最高法民终313号;
5.(2023)沪0115民初65439号
6.(2023)沪0116民初4729号;
7.(2021)苏05民初234号;
8.(2023)苏民终196号;
9.(2021)苏05民初1725号;
10.(2022)苏民终842号;
11.(2023)浙0212民初4045号;
12.(2023)鲁17民初106号;
13.(2024)鲁民终535号;
14.(2023)粤民终6629号;
15.(2022)闽05民初1791号;
16.(2017)京0108民初7895号;
17.(2024)鲁民终535号;