案情简介
2019年3月14日,瑞典主营燕麦奶的公司Oatly AB(以下简称“Oatly”)向欧盟知识产权局提交了“IT’S LIKE MILK BUT MADE FOR HUMANS”在第18、25、29、30和32类上的商标注册申请。
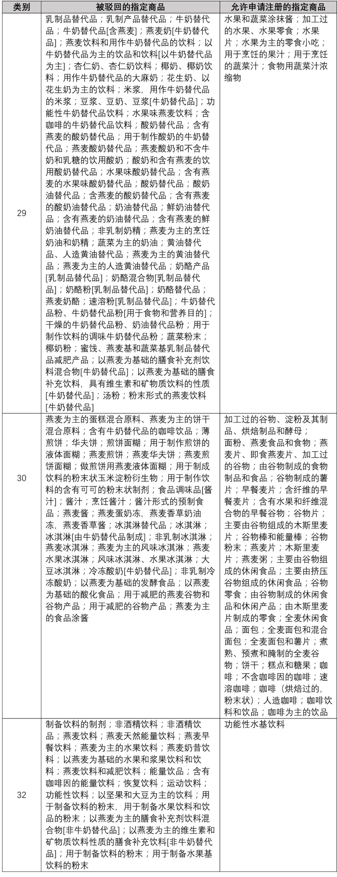
2019年9月5日,审查员援引《欧盟商标条例》(EU 2017/1001)第7(1)(b)及第7(2)条,允许“IT’S LIKE MILK BUT MADE FOR HUMANS”商标在第18和25类全部商品上的注册,但驳回了该商标在第29、30和32类部分商品上的注册申请(关于第29、30和32类的指定商品的具体信息,可见附表)。
2019年10月30日,Oatly向欧盟知识产权局上诉委员会提起复审,反对审查员作出的决定。2020年2月7日,上诉委员会作出裁定,驳回Oatly的复审请求。其表示,除了其宣传意义之外,“IT’S LIKE MILK BUT MADE FOR HUMANS”这个表述,使用在复审商品上,不能发挥识别商品来源的功能,因此,申请商标不具有《欧盟商标条例》第7(1)(b)条所指的任何显著特征。
2020年5月5日,Oatly向欧盟普通法院提起上诉,主张上诉委员会在相关公众识别和申请商标显著特征的评估方面都存在错误。2021年1月20日,欧盟普通法院作出第T‐253/20号判决,认可了“IT’S LIKE MILK BUT MADE FOR HUMANS”作为商标具有内在显著性,并宣告复审决定无效。
欧盟法院评述
《欧盟商标条例》第7(1)(b)条规定,没有任何显著特征的商业标识不得作为商标注册。文字商标的美誉性/宣传性与其是否具有显著性无关,相关公众既可以将此类商标视为一种促销方式,也可以同时基于该标识识别商品或服务的商业来源。因此,如果一个由广告标语组成的商标容易被相关公众认为仅仅是一种宣传方式,则该商标必须被视为没有任何显著特征。相比之下,如果该商标除了促销功能外,还可以立即被相关公众视为商品和服务的商业来源的标志,则该商标必须被认定为具有显著性。而且,广告语商标的显著性审查标准应与其他类型商标保持一致,不能采取更为严格的审查标准。此外,根据最低显著特征原则,不得要求广告标语显示“想象力”甚至“会产生惊喜并因此给人留下深刻印象的概念张力”。
本案中,申请商标中的连词“BUT”将商标一分为二,分成“IT’S LIKE MILK”和“MADE FOR HUMANS”两部分,使得消费者将这两部分建立起对立关系。由此,该商标不仅传达了这样一种信息——即商品作为一种与牛奶类似的食品,是供人类消费的,而且该商标还传达出另外一层意思——即牛奶本身不是供人类消费的食品。
而这第二层意思,和“牛奶是一种人类的重要饮食”这一常识相悖,进而在相关公众中引发一些思考,从而使得该商标更容易被记住,进而可以起到区分商品来源的作用。因此,“IT’S LIKE MILK BUT MADE FOR HUMANS”满足了商标所需具备的最低显著特征的要求。
澳门地区也表示认同欧盟法院的说法并认可“IT’S LIKE MILK BUT MADE FOR HUMANS”作为商标具有内在显著性。中国澳门特别行政区终审法院或初级法院也因此作出多份判决,支持了该商标的注册。
具体的判决情况下表:

小结
根据中国内地目前的官方审查情况来看,中国国家知识产权局暂时对于“IT’S LIKE MILK BUT MADE FOR HUMANS”作为广告语商标的显著性没有予以认可。欧盟和中国澳门地区遵循最低显著特征原则审查广告语商标,或许对于广告语在我国申请注册和保护能有所启发和帮助。
附表:
